您的位置: 首页 > 正文

财贸学院第二十二届“挑战杯”大学生课外学术科技竞赛公示

发布时间:2023年11月03日 22:36 浏览数:

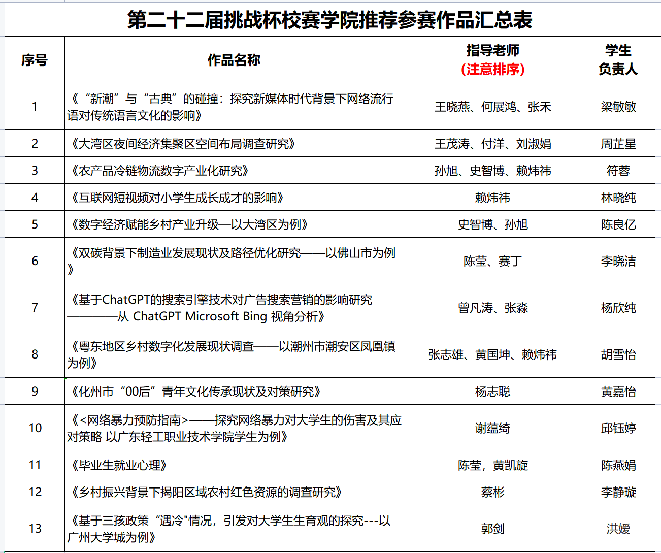
根据学校比赛要求,团队报名并通过学院评审,拟推选《“新潮”与“古典”的碰撞:探究新媒体时代背景下网络流行语对传统语言文化的影响》、《大湾区九城夜间经济集聚区空间布局调查研究》、《农产品冷链物流数字产业化研究》、《数字经济赋能乡村产业升级——以大湾区为例》、《互联网短视频对小学生成长成才的影响》13个作品参加学校第二十二挑战杯”大学生课外学术科技竞赛,特此公示。 

财贸学院